今日吃瓜

王者荣耀最新爆料鱼人,水之灵韵,灵动来袭!

最近王者荣耀的玩家们可是炸开了锅,因为最新的爆料来了——鱼人新皮肤即将上线!没错,就是那个在水里游来游去的可爱家伙!今天,就让我带你全方位解析这个新皮肤的亮点,让你提前感受一下即将到来的狂欢!一、外观设计:海洋风情,萌态可掬首先,咱们得聊聊这个新皮肤的外观设计。设计师们这次可是下足了功夫,将海洋风情融入到了鱼人的形象中。皮肤整体以蓝色为主色调,给人一种清凉的感觉。鱼人的身体线条流畅,皮肤上的纹路仿

43 0

起凡手游最新爆料视频,揭秘神秘新内容,带你领略游戏新境界

亲爱的游戏迷们,是不是已经迫不及待想要了解最新的游戏资讯了呢?今天,我要给你带来的是关于起凡手游的最新爆料视频,让我们一起揭开它的神秘面纱吧!一、游戏背景与世界观在起凡手游的最新爆料视频中,我们可以看到游戏背景设定在一个充满奇幻色彩的世界。这个世界中,人类、精灵、兽人等多个种族共存,他们各自拥有独特的文化和能力。在这个世界中,玩家将扮演一名勇敢的冒险者,踏上寻找失落的宝藏、拯救世界的旅程。二、角色

39 0

唐山事件网友爆料视频,网友爆料视频揭示惊人一幕

最近网上可是炸开了锅,大家都在热议一个话题——唐山事件。这不,有网友爆料了一段视频,瞬间引发了全民关注。咱们就来聊聊这个事儿,看看网友们都说了些什么,视频里又揭示了哪些不为人知的真相。一、事件回顾:一场突如其来的冲突话说那天,唐山某地突然发生了一起冲突事件。据网友爆料,事发时,一群不明身份的人手持棍棒,对无辜的市民进行了暴力袭击。这一幕被路过的市民用手机记录了下来,随后,这段视频在网络上迅速传播开

49 0

红色口罩爆料视频,背后惊人真相曝光

最近网上可是炸开了锅,一个关于红色口罩的爆料视频成了大家茶余饭后的热门话题。你有没有看过呢?那可是相当的劲爆哦!今天,就让我带你一起来揭秘这个神秘的视频,看看它背后隐藏着怎样的秘密。一、神秘视频曝光,红色口罩成焦点这个视频的主角,就是那个红得发亮的口罩。它可不是普通的口罩,而是被网友称为“网红口罩”的存在。视频中,一位神秘人士戴着这个口罩,出现在了街头巷尾,引发了无数网友的关注和猜测。有人说,这个

40 0

马洪涛小沈龙最新爆料,揭秘娱乐圈惊人内幕!

最近娱乐圈可是热闹非凡呢!马洪涛和小沈龙这对黄金搭档,最近又爆出了什么大新闻?咱们一起来一探究竟吧!马洪涛小沈龙新动态话说马洪涛和小沈龙,这对在相声界赫赫有名的搭档,一直以来都是观众们的心头好。这不,最近他们又有了新的动态,让人忍不住想要一探究竟。马洪涛的幕后故事首先,咱们来聊聊马洪涛。这位在相声界颇有建树的演员,最近在接受采访时透露了一些幕后故事。原来,马洪涛在成名之前,可是经历了不少挫折。他曾

49 0

牛德华女友爆料视频,揭秘背后惊人真相

最近网上可是炸开了锅,大家都在热议一个话题——牛德华女友的爆料视频。这可真是让人好奇心爆棚,咱们一起来一探究竟吧!一、事件背景牛德华,这个名字可能对很多人来说并不陌生。他可是我国娱乐圈的一位知名演员,凭借多部作品赢得了观众的喜爱。就在最近,他的女友突然在网络上爆出了视频,内容涉及两人的感情生活,瞬间引发了网友们的热议。二、视频内容据网友透露,这段视频时长约10分钟,内容主要讲述了牛德华女友与他相识

48 0

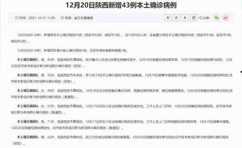
陕西爆料最新消息今天新增病例,最新疫情通报揭示防控形势

今天一大早,陕西的小伙伴们就炸开了锅!怎么回事呢?原来啊,关于陕西的最新消息,今天新增病例的数据出来了,这可真是让人心头一紧。咱们就一起来聊聊这个话题,看看这背后到底隐藏着哪些信息。病例增长,紧张情绪蔓延据官方最新通报,今天陕西新增病例数又有所上升。这无疑给原本就紧张的氛围又加了一把火。大家纷纷在社交媒体上转发这条消息,讨论着病例增长背后的原因。疫情反弹,防控形势严峻有人猜测,这可能与近期天气变化

43 0

郭昊文女友爆料视频大全,揭秘明星恋情背后的真相

最近网上可是炸开了锅,郭昊文的女友竟然爆出了他们的甜蜜视频大全!这可真是让人大饱眼福啊!咱们一起来聊聊这个话题,看看这些视频里都有哪些精彩瞬间吧!甜蜜瞬间,网友直呼“太甜了”首先,让我们来回顾一下这些视频中的甜蜜瞬间。在视频中,郭昊文的女友展现出了她温柔的一面,两人之间的互动充满了爱意。网友们纷纷表示:“这简直是情侣间的甜蜜教科书啊!”“看他们这样,我都想谈恋爱了!”在这些视频中,我们可以看到郭昊

48 0

康纳最近爆料新闻报道,最新新闻报道揭秘

最近康纳可是娱乐圈的大热点啊!他那次爆料新闻报道,简直就像一颗重磅炸弹,瞬间引爆了整个网络。咱们就来聊聊这事儿,看看康纳都说了些什么,又是如何引发这么大的波澜的。康纳是谁?在说康纳的爆料之前,咱们先来认识一下这位神秘人物。康纳,全名康纳·奥布莱恩,是一位知名娱乐记者,以敢于揭露娱乐圈内幕而闻名。他的报道风格犀利,常常让那些明星们坐立不安。这次,康纳的爆料更是让人瞠目结舌。爆料内容康纳这次爆料的新闻

42 0

孙铭徽女友爆料了吗视频

最近娱乐圈可是热闹非凡呢!孙铭徽女友的爆料视频成了大家茶余饭后的谈资。咱们就来聊聊这个话题,看看这位美女女友都爆了些什么料吧!一、视频内容揭秘那天,孙铭徽女友的视频一经发布,瞬间在网上引起了轩然大波。视频中,她不仅大方地展示了与孙铭徽的甜蜜日常,还透露了一些关于两人的感情故事。让我们一起来看看吧!1. 恋爱过程视频中,孙铭徽女友回忆起两人相识相恋的过程,她说:“我们是在一次朋友聚会上认识的,当时我

38 0